Java版Manus实现来了,Spring AI Alibaba发布开源OpenManus实现
发布时间 2025-03-27
此次官方发布的 Spring AI Alibaba OpenManus 实现,包含完整的多智能体任务规划、思考与执行流程,可以让开发者体验 Java 版本的多智能体效果。它能够根据用户的问题进行分析,操作浏览器,执行代码等来完成复杂任务等。
项目源码及体验地址:spring-ai-alibaba-openmanus
效果展示
话不多说,先看运行效果,以下是我们通过几个实际问答记录展示的 Spring AI Alibaba OpenManus 实际使用效果。
- 打开百度浏览器,在搜索框输入:阿里巴巴最最近一周股价,根据搜索到的信息绘制最近一周的股价趋势图并保存到本地目录。

- 我计划在接下来的五一劳动节假期到韩国旅行,行程是从杭州出发到韩国首尔,总预算为10000元。我想体验韩国的风土人情、文化、普通老百姓的生活,总行程计划为5天。请提供详细的行程并制作成一个简单的HTML旅行手册,其中包含地图、景点描述、基本的韩语短语和旅行提示,以供我在整个旅程中参考。

- 在本机的/tmp/docs目录下有一些中文文档 ,请依次将这些文档翻译为中文并保存到一个独立文件,将新生成的文件都存放到/tmp/endocs目录下

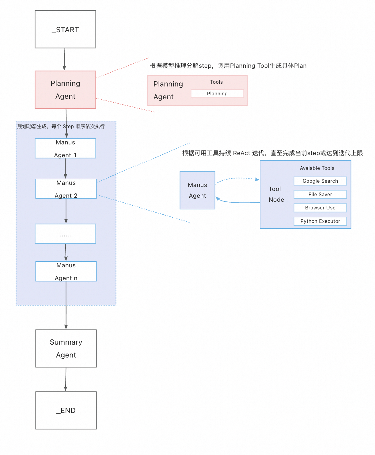
总体架构与原理
Spring AI Alibaba Openmanus 与 Python 版本 OpenManus 设计理念相似,其总体架构如下图所示。

分析上图架构,我们可以把它看作是一款多 Agent 智能自动协作实现,其中:
- Planning Agent 负责任务的分解与规划,将用户问题拆解成几个可顺序执行的 step。planning agent 调用 planning tool 动态生成一个串行的 Manus Agent 子工作流。
- 多个 Manus Agent 组成一个链式、可顺序依次执行的子工作流。子工作流中的每个 agent 对应上述规划的一个 step,每个 agent 都是一个 ReAct 架构设计,即通过多轮 Tool 调用完成具体子任务。
- Summary Agent 用来做最后的任务总结
实现总结与展望
Spring AI Alibaba OpenManus 实现中的问题
当前的 OpenManus 实现主要有如下问题:
- 仓库中 80% 代码都在解决流程编排问题,入串联 manus agent 子流程、做消息记忆、转发工具调用、全局状态修改等,这部分工作可以交给高度抽象的 agent 框架实现,以简化开发复杂度。
- 工具的覆盖度与执行效果一般,如浏览器使用、脚本执行工具等。
- 规划及工作流程中无法人为介入进行 review、动态修改、回退等动作。
- 当前 OpenManus 实现的效果调试相对比较困难。
Spring AI Alibaba 未来规划与解决方案
Spring AI Alibaba 是面向 Java 开发者的开源 AI 应用开发框架,它与 Spring 生态完美适配,可以基于 Spring AI Alibaba 构建全新的 AI 应用,也可以使用它为传统 Spring Boot 应用做智能化升级。

从上图我们可以看出,除了框架原子抽象之外,Spring AI Alibaba 重点规划了 multi-agent 框架,配套生态如可视化评估平台、调试 Studio 等。
接下来,我们将会发布 Spring AI Alibaba Graph 多 agent 框架,以及基于 Spring AI Alibaba Graph 的强化版 OpenManus 实现,预期代码量将比当前减少 70% 以上,整体易读性与效果大幅提升,让开发者可以此为基础构建面向任意场景的智能体应用。
目前 Spring AI Alibaba 已经支持 MCP 工具接入,解析来我们将为 OpenManus 接入更成熟的 MCP server 实现,以提升整体工作表现。